行业动态

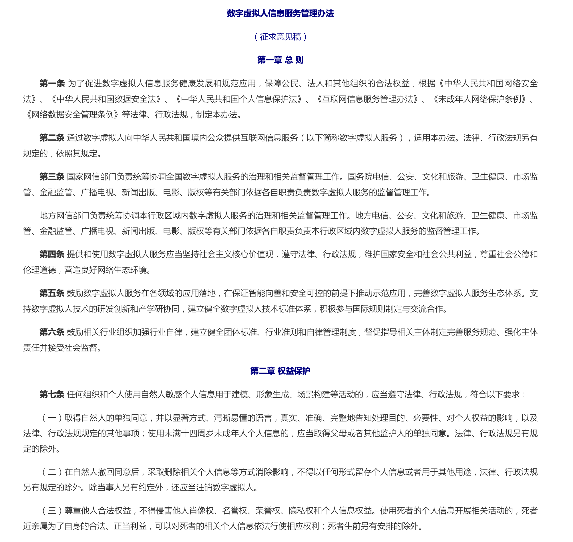
国家互联网信息办公室关于《数字虚拟人信息服务管理办法(征求意见稿)》公开征求意见的通知

来源:聚铭网络    发布时间:2026-04-10    浏览次数:
 

为了促进数字虚拟人信息服务健康发展和规范应用,根据《中华人民共和国网络安全法》、《中华人民共和国数据安全法》、《中华人民共和国个人信息保护法》、《互联网信息服务管理办法》等法律、行政法规,国家互联网信息办公室起草了《数字虚拟人信息服务管理办法(征求意见稿)》,现向社会公开征求意见。公众可通过以下途径和方式提出反馈意见:

1.通过电子邮件方式发送至:shuziren@cac.gov.cn。

2.通过信函方式将意见寄至:北京市西城区车公庄大街11号国家互联网信息办公室网络管理技术局,邮编100044,并在信封上注明“数字虚拟人信息服务管理办法征求意见”。

意见反馈截止时间为2026年5月6日。

信息来源:中央网络安全和信息化委员办公室 https://www.cac.gov.cn/2026-04/03/c_1776952992709096.htm

 
 

上一篇:2026年4月7日聚铭安全速递

下一篇:间谍活动现实:你的基础设施已成为情报收集通道